RPS EfW - Rodan Engineering

Turning Waste to Energy
Title
Go to content

RPS EfW

EfW
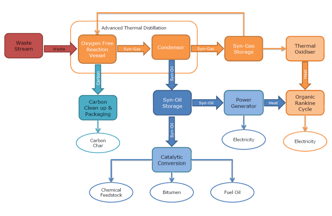
ATD Power Generation - Process Flow Diagram
How we produce power
Using conventional chipping, pelletising, composting or anaerobic digester technology, a consistent and regular shaped fuel is produced from the input waste stream. The prepared fuel is then fed into the M3RP pyrolysis retort (sealed chamber) through airlocks.
The more volatile molecules are then free to recombine into calorific pyro-gas that typically contains a mixture of hydrogen, carbon monoxide, methane and other hydrocarbon gases. Not all the carbon in the feedstock is consumed and this exits the pyrolyser through an airlock as a mixture of pyro-char and a small amount of ash.
Inside the retort the materail is indirectly heated to 600°C - 850°C (dependent on material and legislative requirements) in the absence of oxygen, by a low NOx burner running off previously produced pyro-gas. The heating in the absence of oxygen causes the materials to denature into their constituent compounds.
The pyro-gas is then condensed and some of it turns to pyro-oil.

The pyro-gas and pyro-oil can then be sent through generators to produce electricity, some of which can be used to run the plant and the majority exported to the national grid.
The char is conveyed through airlocks out of the base of the retort, to a carbon handling system. Dependent on the nature and cleanliness of the pyrolysed waste, the pyro-char can be sold as biochar, fuel, or for manufacture into activated carbon or carbon black.

Rodan Engineering Company
SPECIALIST WASTE TO ENERGY SYSTEMS INTEGRATORS
  Suite 3, Waterside Business Centre, Canal Street, Leigh, Lancashire. WN7 4DB           
Registered in England - Company No.  01316502  
Back to content